acg盒子
English
院长信箱
一网通办
常大主页
ACG盒子
ACG盒子概况
师资队伍
系所中心
教育教学
科学研究
学生工作
招生信息
党群工作
推免专栏
院务公开
下载中心
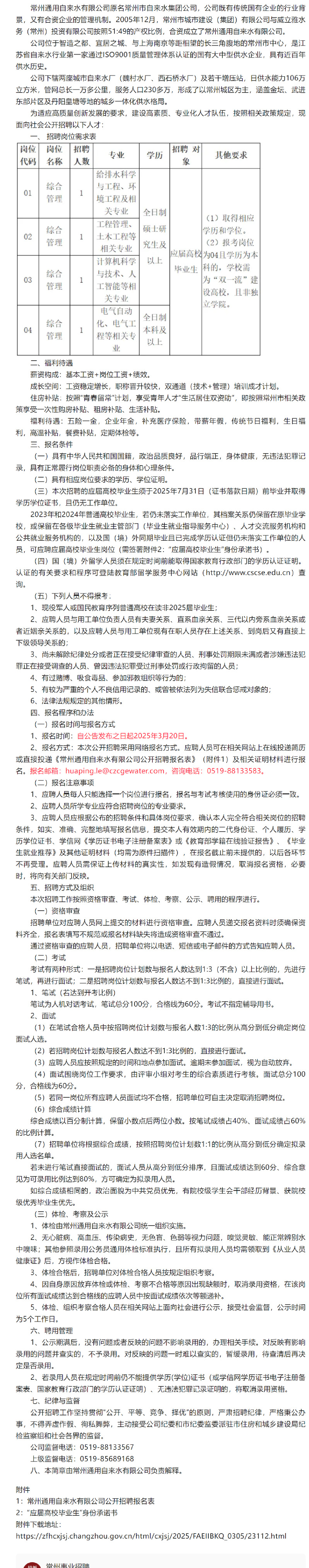
招聘[2024211]常州通用自来水有限公司公开招聘
发布时间:
2025-03-11
访问次数:
289